伟德国际(bevictor)-唯一官方网站
Toggle navigation
首页
关于我们
bevictor伟德国际简介
领导职责
机构设置
教学科研
教学工作
科研成果
专业设置
技能竞赛
团学工作
团学活动
奖贷助勤
员工社团
团队队伍
教师队伍
辅导员队伍
工作动态
公司新闻
通知公告
党建工作
基层党建
思政教育
人才招聘
招生工作
创业就业
学子风采
名师工作室
专业建设
技能大赛
活动交流
社会服务
当前位置:
首页
>>
工作动态
>>
公司新闻
>> 正文
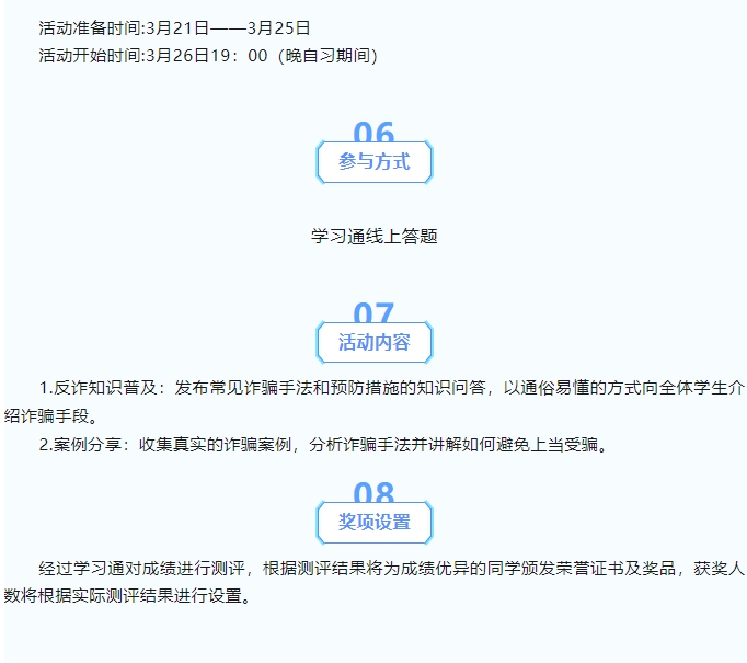
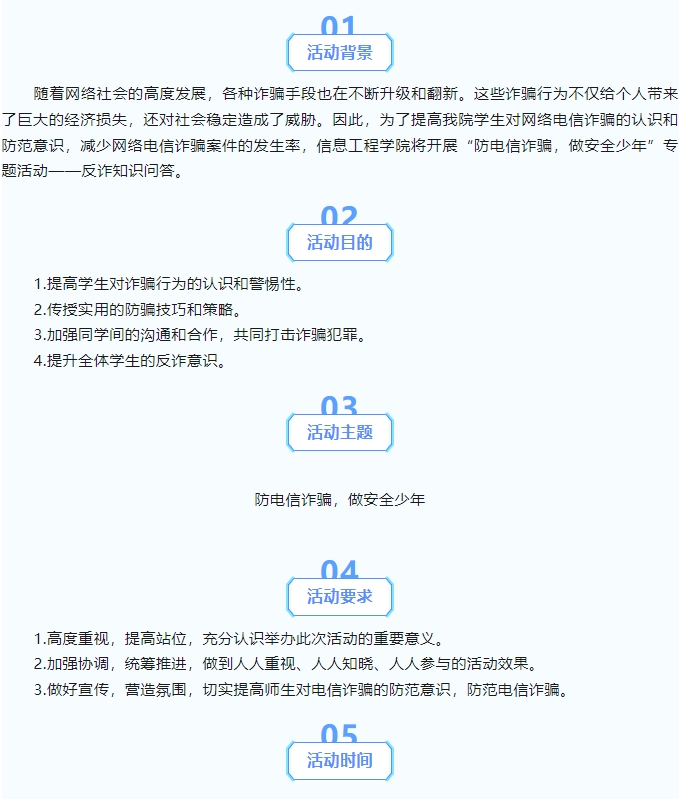
bevictor伟德国际反诈知识问答 要开始了
日期:2024-03-21 23:44:16 发布人: 浏览量:
上一篇:
bevictor伟德国际召开员工骨干工作例会
下一篇:
bevictor伟德国际召开辅导员工作例会暨反电信诈骗工作专题会
返回首页
关闭页面
分享到
相关链接